IMCELER promove aula aberta sobre emergências vestibulares e reforça compromisso com a educação médica continuada

Na noite de ontem, o IMCELER realizou mais uma edição da sua Aula Aberta Mensal, iniciativa que integra o Programa de Educação Continuada da instituição e se conecta diretamente ao seu braço educacional, o IMCELER Academy. O encontro, realizado de forma online, reuniu quase 50 participantes de diferentes regiões, consolidando-se como um espaço qualificado de troca de conhecimento e atualização profissional.
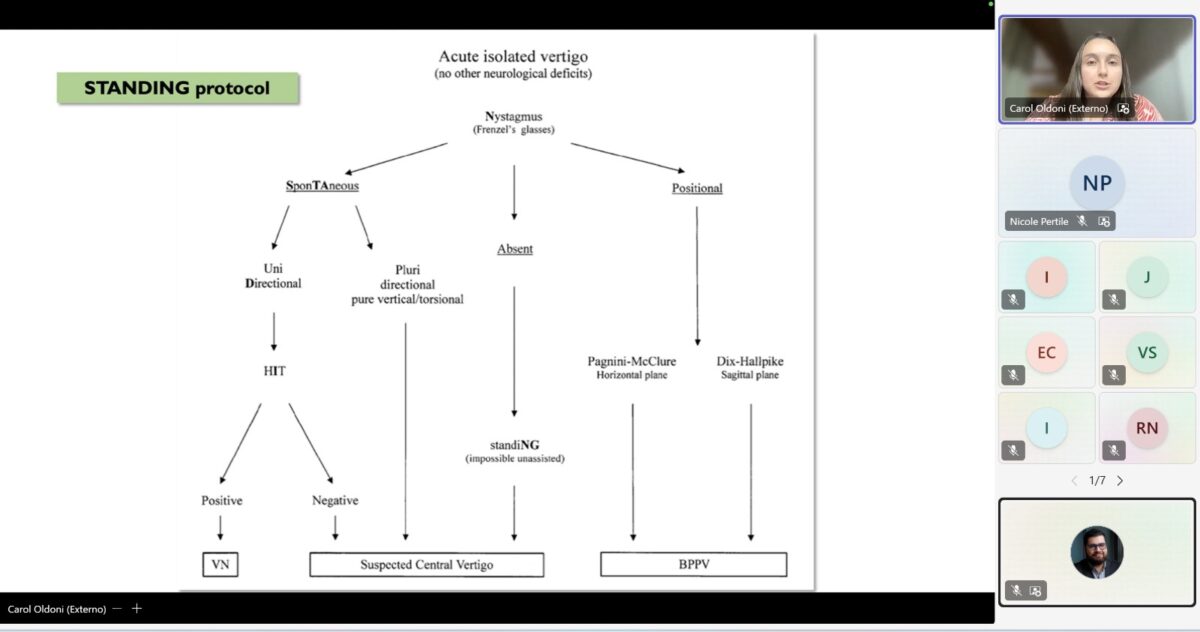
Com o tema “Emergências vestibulares: separando o grave do benigno”, a aula foi conduzida pela neurologista Carolina Oldoni, referência na área, com formação em cefaleia e distúrbios vestibulares pelo Hospital de Clínicas de Porto Alegre (HCPA) e pelo Hospital das Clínicas da Faculdade de Medicina da USP (HC-FMUSP). A abordagem prática e didática permitiu discutir um dos desafios mais frequentes da emergência clínica: a avaliação correta do paciente com tontura e vertigem, diferenciando quadros benignos de condições potencialmente graves, como eventos cerebrovasculares.
O público foi composto por médicos clínicos, neurologistas, residentes de neurologia e acadêmicos de medicina, refletindo o caráter multiprofissional e formativo do programa. Ao longo da aula, foram apresentados conceitos-chave, estratégias de raciocínio clínico e armadilhas comuns no atendimento inicial, sempre com foco em segurança do paciente, tomada de decisão em tempo oportuno e melhoria dos desfechos clínicos.
A atividade foi organizada pelo time do IMCELER, em conjunto com os membros do IMCELER Academy, reforçando o papel da instituição não apenas na assistência especializada — por meio de soluções como o TeleAVC® —, mas também na formação continuada de profissionais de saúde. Iniciativas como essa fazem parte de uma estratégia estruturada de disseminação de conhecimento, alinhada às melhores práticas e às necessidades reais da linha de frente do cuidado.

Ao promover encontros regulares, abertos e de alto nível técnico, o IMCELER reafirma seu compromisso com a qualificação da assistência em saúde, a valorização do ensino médico e a construção de sistemas mais eficientes, seguros e orientados ao que realmente importa: o desfecho para o paciente. O Programa de Educação Continuada segue como um pilar essencial dessa missão, conectando propósito, conhecimento e impacto social de forma concreta e sustentável.

